全国统一服务热线
13661407350
021-57846175

西门子V20变频器定制,上海联喜一站式解决方案

来源:未知时间:2026-03-03
作为西门子V20变频器专业代理厂家,上海联喜机电设备有限公司凭借与西门子的深度战略合作及原厂授权资质,为各行业提供以西门子V20变频器为核心的一站式解决方案,助力企业快速实现生产与工艺升级。
 
变频器在现代工业生产中的作用
 
变频器作为电机调速与节能控制的核心设备,已深度融入现代工业生产的各个环节。
 
在工艺方面,变频器支持0.01Hz级精准转速调节,适配恒转矩、平方转矩等多种负载类型,满足精密制造、物料输送、恒压控制等复杂工艺需求。丰富的数字量/模拟量接口与通讯功能,可无缝接入PLC、SCADA等工业控制系统,实现集中监控与远程调度。
 
在节能方面,变频器通过精准匹配电机转速与负载需求,可有效避免工频运行下的无效能耗,集成能耗计量与统计功能可实时追踪节能数据,为企业能源管理提供精准依据。
 
▲图为西门子V20变频器
 
西门子V20变频器核心优势解析
 
西门子作为全球工业自动化领域的领军企业,凭借逾百年的技术积淀、严苛的品质管控与完善的服务网络,推出了以简单易用、坚固耐用、高效节能为核心设计理念的西门子V20变频器。
 
安装便捷
 
西门子V20变频器支持壁挂式与穿墙式两种安装方式,所有规格均可并排安装,无需预留过多散热空间,有效节省柜体占用,适配于空间受限的小型设备与密集型产线。
 
同时内置基本操作面板(BOP),并配备清晰的LCD显示屏与功能按键,支持参数快速设置、故障直观显示与一键复位;预设11种连接宏与4种应用宏(水泵、风机、压缩机、传送带专用),无需复杂编程,并支持参数批量复制,有效提升了设备调试效率。
 
▲图为西门子V20变频器安装说明
 
环境适应性强
 
西门子V20变频器适配多种复杂工况,其运行环境温度范围覆盖-10°C至60°C,抗振等级符合EN 60721-3-3标准3M2类,同时电路板采用防腐蚀涂层处理,可有效隔绝粉尘、湿气与化学物质侵蚀,提升恶劣环境下的可靠性。
 
其中三相400V机型电压适配范围为380V-480V,单相230V机型适配200V-240V,耐受±15%电压波动,即使是在不稳定区域仍能稳定运行。内置EMC滤波器,电磁干扰符合EN 61800-3标准,避免对周边电子设备造成影响。
 
▲图为西门子V20变频器电压数据
 
高效节能
 
V20变频器搭载U/f、U²/f两种ECO模式,并针对风机、水泵等平方转矩负载优化磁通控制,可实现轻载工况下电流降低5%-20%。
 
同事支持空闲休眠功能,设备无负载时自动停机,再次有负载需求时即可快速启动,进一步减少无效能耗。内置能耗计量表与节能量统计功能,可通过操作面板或通讯接口实时查看能耗数据,直观呈现节能效果,为企业能源审计与节能改造提供数据支撑。
 
西门子V20变频器覆盖全行业简单调速需求
 
西门子V20变频器的功率范围从0.12kW至30kW,涵盖FSAA、FSAB、FSA-FSE共8种外形尺寸,并适配不同功率段异步电机,可被广泛应用于多个行业的核心生产环节。
 
在市政工程领域,可适用于小区二次供水系统、工业废水处理曝气风机、城市污水处理厂提升泵等,通过PID恒压控制实现水压/气压稳定,在节能的同时减少管网冲击,以保障供水/污水处理连续运行。
 
在制造业领域,可适配自动化生产线输送带、食品包装机、机床冷却泵、印刷机等设备,支持多段速控制与精准调速,提升生产节拍与产品精度,同时简化设备操控,降低人工干预成本。
 
在通用机械领域,西门子V20变频器可驱动中央空调风机、空气压缩机、工业锅炉引风机、冷却塔水泵等通用机械,并以ECO模式针对性优化节能效果,休眠功能避免设备空转浪费,延长使用寿命。
 
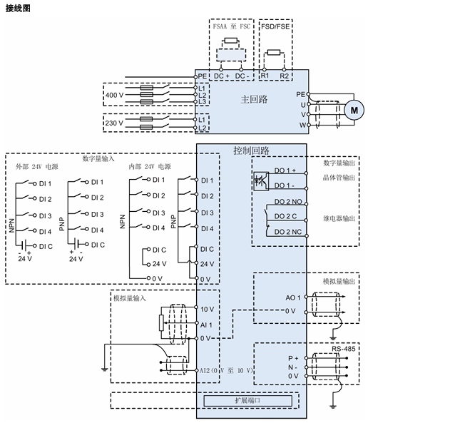
▲图为西门子V20变频器接线图
 
联喜一站式解决方案
 
作为西门子V20变频器专业代理厂家,上海联喜机电依托原厂资源与专业技术团队,打造出涵盖定制化咨询、标准化安装、高效调试与全周期运维的一站式服务体系,助力西门子V20变频器高效落地。
 
在前期咨询阶段,联喜可针对客户具体情况提供西门子V20变频器定制方案,以确保产品与场景精准匹配。在中期安装与调试阶段,联喜专业团队将提供详细的安装图纸与接线指导,严格按照原厂规范完成设备就位、接线、接地、绝缘测试等操作,确保安装合规性与安全性。另有技术人员帮助客户完成调试工作,以确保设备稳定运行。
 
同时,联喜机电建立了24小时技术服务热线,可为客户提供内容涵盖西门子V20变频器操作规范、参数调试、故障代码解读等维护培训,帮助企业建立自主运维能力。
 
▲图为西门子V20变频器
作为西门子变频器专业代理厂家,联喜机电始终坚持以专业解决方案与全周期技术服务,让西门子V20变频器的落地更加高效。